| Client: Public Media Group of Southern California (PMGSC): the parent company of PBS SoCal, KCET and Link TV Industry: Public Broadcast Media Production and Distribution Mission: With a mission to Inform, Educate and Inspire—PBS SoCal and KCET deliver thought-provoking and inspiring media and engagement programs using “the power of media for the public good.” https://www.pmgsocal.org/ https://www.kcet.org/ https://www.pbsssocal.org/ |
Contents
About the Public Media Group of Southern California
The Public Media Group of Southern California (PMGSC) tells stories that matter through original programs that reflect the diversity of our region, and through the full schedule of trusted PBS programs. Southern California’s flagship PBS content channels PBS SoCal and KCET are available over-the-air in the Los Angeles market with programming available to stream on the free PBS App. Additionally, PMGSC’s Link TV channel is available nationally on Dish Network.
A donor-supported community institution, PMGSC sparks the sharing of ideas at in-person cultural events and community conversations and delivers social impact through a variety of services including those that prepare the most vulnerable children for school.
The Need for Simple, Flexible, and Cost-Effective Media Storage
As an owner and creator of diverse original content, PMGSC (and specifically the KCET locally produced productions) is always looking to utilize the latest technology to improve its production pipelines. When the staff decided to migrate their media assets from on-premise storage to AWS, they knew they had many options.
The company decided to incorporate the Sony Ci media management service for its numerous capabilities, including easy searching and viewing of media files, approval and review features, and file-sharing capabilities. However, the possibility of high ingest and archive costs caused the organization to look for a simple, flexible, and more cost-effective solution. Amazon S3 and Amazon S3 Glacier met the requirements and could be easily integrated with Sony Ci for better asset management.
Recognizing TrackIt’s deep expertise in AWS coupled with its extensive experience in the media and entertainment sector, PMGSC partnered with the TrackIt team to implement a storage workflow that facilitates the movement of media assets from on-premise storage to AWS and Sony Ci.
| “We needed help writing custom workflows to move KCET’s media from on-premise storage to an AWS Bucket. The TrackIt team knows media and AWS, so that made it an easy choice for this project.” – Patrick Yew, Senior Director of Post Production, PMGSC |
Implementation Details


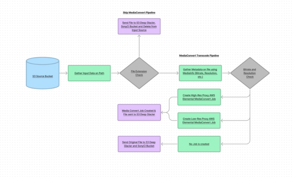
The workflow implemented by TrackIt for the KCET content is a simple but elegant solution that helped minimize costs while streamlining their media workflow:
- Local Storage is configured to upload to an S3 bucket
- When uploaded to the input bucket, a Lambda function is triggered
- The Lambda uses MediaInfo to gather metadata (bitrate, resolution, etc) that is used to determine the type of proxy (codec).
- If the bitrate is below 50Mbps, no proxy is generated. The file becomes a “low-bitrate-master” and is sent to Sony Ci. A copy is also sent to Deep Glacier for archive.
- If the bitrate is above 50 Mbps, a proxy is generated and sent to Sony Ci and the master is archived in Deep Glacier.
- The S3 bucket with the low-res-masters and the generated proxies is exposed through SonyCi Bring Your Own Storage (BYOS) feature while the copy of the low-res-masters and high-res-masters are stored in Deep Glacier.
The Future Enhancements
PMGSC anticipates other opportunities to build on and leverage the initial AWS pipeline. In particular AWS AI and ML services such as Rekognition for computer vision, transcribe for speech-to-text, and other services could be used to extract meaningful metadata that could be added via API to Sony Ci, providing much richer search capabilities to its extensive library of content.
TrackIt’s Expertise
This case study highlights TrackIt’s ability to provide industry-specific solutions and deep technical expertise in AWS. Patrick Yew, Senior Director of Post Production at the Public Media Group of Southern California, was impressed with TrackIt’s understanding of media workflows and willingness to understand PMGSC’s needs.
| “The TrackIt team’s understanding of media workflows and of the needs and pressures of the Media and Entertainment was very impressive. They were willing to listen and understand the problems before starting work and did not offer solutions before completely understanding the project at hand.” – Patrick Yew, Senior Director of Post Production, PMGSC |
| Q. Would you recommend TrackIt to other companies? Why? “I would highly recommend using TrackIt for any media and entertainment workflows in the cloud, especially when AWS is involved. Their expertise and willingness to work with you are great. In fact, I have already recommended their work to others.” – Patrick Yew, Senior Director of Post Production, Public Media Group of Southern California |
| Challenge(s): The need for simple, cost-effective, and flexible media asset storage Solutions(s): Workflow leveraging AWS Lambda, Amazon S3 and Amazon S3 Glacier Deep Outcome(s): Successful implementation of storage workflow that facilitates the movement of media assets from on-premise to the AWS Cloud and Sony Ci |
About TrackIt
TrackIt is an international AWS cloud consulting, systems integration, and software development firm headquartered in Marina del Rey, CA.
We have built our reputation on helping media companies architect and implement cost-effective, reliable, and scalable Media & Entertainment workflows in the cloud. These include streaming and on-demand video solutions, media asset management, and archiving, incorporating the latest AI technology to build bespoke media solutions tailored to customer requirements.
Cloud-native software development is at the foundation of what we do. We specialize in Application Modernization, Containerization, Infrastructure as Code and event-driven serverless architectures by leveraging the latest AWS services. Along with our Managed Services offerings which provide 24/7 cloud infrastructure maintenance and support, we are able to provide complete solutions for the media industry.